近日,文化和旅游部科技教育司发布《第十三届“桃李杯”全国青少年舞蹈教育教学成果展示活动入选终评名单的公示》,365英国音乐学院舞蹈系原创舞蹈《足球小子·冠军梦》入选第十三届“桃李杯”全国⻘少年舞蹈教育教学成果展示活动。


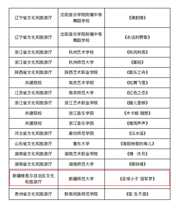
第十三届“桃李杯”全国青少年舞蹈教育教学成果展示活动入选终评群舞名单
“桃李杯”舞蹈比赛发起于1985年,是由原文化部主办的国内最高规格的青少年舞蹈大赛,是中国文化艺术政府奖文华奖子类奖项文化艺术院校奖的重要奖项之一。在2015年全国性文艺评奖改革中,“桃李杯”因其广泛影响和重要作用予以保留,由比赛转变为教育教学成果展示活动。
经终评,音乐学院舞蹈系教师李峰、阿依努尔编创的原创舞蹈《足球小子·冠军梦》在第十三届“桃李杯”全国⻘少年舞蹈教育教学成果展示活动中脱颖而出。该舞蹈讲述了足球是每一个新疆男孩最热爱的一项体育运动,在新疆无数逐梦的少年对足球的热爱是那么纯粹。随着越来越多的新疆运动员入选国家队,他们期待有一天也可以实现自己的足球梦。作品以一群新疆孩子踢球为主线,通过维吾尔族舞蹈元素,表现新疆孩子们在踢球时的快乐、单纯、团结以及为追逐梦想执着前行、永不后退的精神品质。

《足球小子·冠军梦》剧照
原创舞蹈《足球小子·冠军梦》是音乐学院舞蹈系近年来积极探索根植中华优秀传统文化的成果体现。音乐学院将继续有效开展以中华优秀传统乐舞文化为主体的教学实践,在中华优秀传统乐舞文化中汲取养分,切实推进铸牢中华民族共同体意识教育。
信息、图片来源:音乐学院 编审:宣传部