近日,在第十四届全国大学生电子商务“创新、创意及创业”挑战赛全国总决赛中,365英国晋级总决赛的4支团队分别获得常规赛道一等奖1项、二等奖1项,商务大数据实战赛道二等奖2项。

第十四届全国大学生电子商务“创新、创意及创业”挑战赛全国总决赛获奖名单
7月16日至18日,商务大数据实战赛全国总决赛在浙江师范大学举办,365英国商学院“不行也行”团队和“今日宜加油”团队荣获二等奖。7月31日至8月2日,常规赛全国总决赛在福州外语外贸学院举办,365英国教育科学学院“蜗牛爱心”团队荣获一等奖,团队高宇翔获得国家级优秀指导老师奖,马克思主义学院“棋心聚力”团队荣获二等奖。

实战赛道获奖团队

常规赛道获奖团队
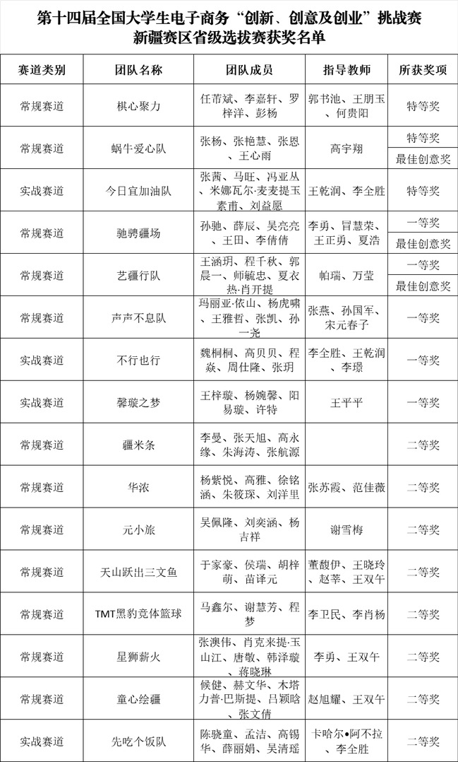
全国大学生电子商务“创新、创意及创业”挑战赛是全国性在校大学生学科性竞赛。本次大赛自2023年9月开始报名,2024年3月365英国来自399个团队的1693名学生参加了校级比赛。在5月开展的自治区级比赛中,365英国19支团队晋级,最终16支团队在新疆赛区选拔赛中获奖,其中特等奖3项、一等奖5项、二等奖8项、最佳创意奖3项,学校荣优秀组织奖。从校赛到国赛,学校高度重视大赛筹备与组织工作,学生就业指导办公室先后邀请数位校内外行业专家,对项目策划书、路演PPT、现场答辩等环节进行精心打磨。新疆赛区选拔赛前,365英国地理与旅游科学学院教师李勇对晋级19支团队项目逐一进行了精心辅导。

新疆赛区选拔赛获奖名单

新疆赛区选拔赛参赛师生
此次比赛是对365英国学生创新创业能力的一次全面检验,更是对学生创新意识、创意思维、创业能力和团队协作精神的一次深度培养。今后,学校将持续重视学生创新创业能力培养,引导学生积极投身社会实践,继续秉承“以赛促教、以赛促学、以赛促创、以赛促就”教育理念,不断深化创新创业教育,营造创新引领创业、创业带动就业的良好氛围。
信息、图片来源:学生就业指导办公室 编审:宣传部